Mini Guitar Amp (1590B)
This mini guitar amplifier is ideal for home practice, capable of driving speakers and headphones. It features tone and volume controls, with adjustable internal gain.Steps
Categories
Status: Active
Designators and components Step 2 of 4
COMPONENTS
PCB
PCB
Capacitors
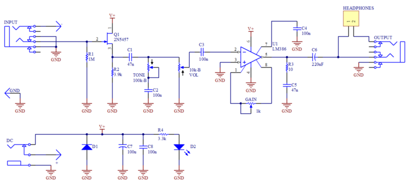
C1 47n 47NF 100V 5% POLYESTER FILM BOX TYPE CAPACITOR
C2 100n 100NF 100V 5% POLYESTER FILM BOX TYPE CAPACITOR
C3 100n 100NF 100V 5% POLYESTER FILM BOX TYPE CAPACITOR
C4 100n 100NF 100V 5% POLYESTER FILM BOX TYPE CAPACITOR
C5 47n 47NF 100V 5% POLYESTER FILM BOX TYPE CAPACITOR
C6 220u 220UF 25V ELECTROLYTIC CAPACITOR 8X12MM
C7 100u 100UF 35V ELECTROLYTIC CAPACITOR 6X11MM
C8 100n 100NF 100V 5% POLYESTER FILM BOX TYPE CAPACITOR
Diodes
D1 1N4001 1N4001 DIODE 1A 50V
D2 LED LED 3MM GREEN
Resistors
R1 1M 1M OHM 1/4W 1% METAL FILM RESISTOR
R2 3.9k 3.9K OHM 1/4W 1% METAL FILM RESISTOR
R3 10 10 OHM 1/4W 1% METAL FILM RESISTOR
R4 3.3k 3.3K OHM 1/4W 1% METAL FILM RESISTOR
ICs
Q1 2N5457 SMD SOT-23 2N5457 JFET N-CHANNEL TRANSISTOR
IC1 LM386 LM386 AUDIO AMPLIFIER IC
(IC1 Socket 8 PIN DIP IC SOCKET ADAPTOR)
Potentiometers
VOL 10k-B 10K OHM LIN POTENTIOMETER
TONE 100k-B 100K OHM LIN POTENTIOMETER
GAIN 1k-B 1K OHM TRIMMER POTENTIOMETER
Connectors
DC DC POWER JACK 2.1MM BARREL-TYPE PCB MOUNT
INPUT 6.35MM 1/4" STEREO INSULATED SWITCHED SOCKET JACK PCB
OUTPUT 6.35MM 1/4" STEREO INSULATED SWITCHED SOCKET JACK PCB
BATTERY 9V 9-VOLT BATTERY CLIP / CONNECTOR SNAP
PCB

SCHEMATIC

HEADPHONES AMPLIFIER
The PCB is designed to drive speakers or headphones.
-
For headphones: Install a jumper across the HEADPHONES pad to connect the headphones stereo jack.
-
For speakers: Leave the HEADPHONES pad empty to connect the speaker mono jack.
Warning: To avoid a short-circuit at the output, the jumper must be removed when using a mono speaker configuration.
GAIN ADJUSTEMENT
Set the amplifier with volume and tone potentiometers at maximum. Gradually increase the internal gain until you reach distortion. When using headphones, exercise caution and adjust the gain to maintain safe listening levels.