Dual Loop Selector (1590B enclosure)
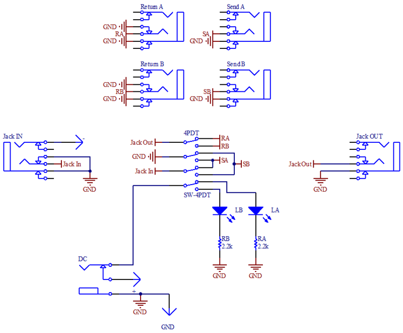
This is the Dual Loop for the 1590B enclosure. It lets you switch between two independent effects loops, providing two send/return paths controlled by a single footswitch.Steps
Categories
Status: Active
Designators and components Step 2 of 4
PCB DESIGNATORS
PCB
PCB Dual LOOP SELECTOR PCB
Resistors
RA 3.3k 3.3K OHM 1/4W 1% METAL FILM RESISTOR
RB 3.3k 3.3K OHM 1/4W 1% METAL FILM RESISTOR
Leds
LA LED 3MM GREEN
LB LED 3MM GREEN
Switch
4PDT 4PDT STOMP FOOT / PEDAL SWITCH LATCHING
Connectors
DC DC POWER JACK 2.1MM BARREL-TYPE PCB MOUNT
JACK IN 6.35MM 1/4" STEREO INSULATED SWITCHED SOCKET JACK PCB
JACK OUT 6.35MM 1/4" STEREO INSULATED SWITCHED SOCKET JACK PCB
SEND A 6.35MM 1/4" STEREO INSULATED SWITCHED SOCKET JACK PCB
RETURN A 6.35MM 1/4" STEREO INSULATED SWITCHED SOCKET JACK PCB
SEND B 6.35MM 1/4" STEREO INSULATED SWITCHED SOCKET JACK PCB
RETURN B 6.35MM 1/4" STEREO INSULATED SWITCHED SOCKET JACK PCB
BATTERY 9V 9-VOLT BATTERY CLIP / CONNECTOR SNAP
PCB

PCB SCHEMATIC
