Centaur Overdrive
This is the legendary Centaur overdrive, one of the most iconic guitar pedals ever made. It offers a versatile and transparent overdrive that preserves the natural character of the guitar and amp.Steps
Categories
Status: Active
Designators and components Step 2 of 5
COMPONENTS
Resistors
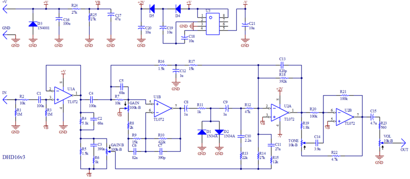
R1 1M 1M OHM 1/4W 1% METAL FILM RESISTOR
R2 10k 10K OHM 1/4W 1% METAL FILM RESISTOR
R3 1M 1M OHM 1/4W 1% METAL FILM RESISTOR
R4 5.1k 5.1K OHM 1/4W 1% METAL FILM RESISTOR
R5 1.5K 1.5K OHM 1/4W 1% METAL FILM RESISTOR
R6 1k 1K OHM 1/4W 1% METAL FILM RESISTOR
R7 10k 10K OHM 1/4W 1% METAL FILM RESISTOR
R8 2k 2K OHM 1/4W 1% METAL FILM RESISTOR
R9 15k 15K OHM 1/4W 1% METAL FILM RESISTOR
R10 680k 680K OHM 1/4W 1% METAL FILM RESISTOR
R11 1k 1K OHM 1/4W 1% METAL FILM RESISTOR
R12 47k 47K OHM 1/4W 1% METAL FILM RESISTOR
R13 22k 22K OHM 1/4W 1% METAL FILM RESISTOR
R14 27k 27K OHM 1/4W 1% METAL FILM RESISTOR
R15 12k 12K OHM 1/4W 1% METAL FILM RESISTOR
R16 1.5K 1.5K OHM 1/4W 1% METAL FILM RESISTOR
R17 15k 15K OHM 1/4W 1% METAL FILM RESISTOR
R18 392k 392K OHM 1/4W 1% METAL FILM RESISTOR
R19 1.8k 1.8K OHM 1/4W 1% METAL FILM RESISTOR
R20 100k 100K OHM 1/4W 1% METAL FILM RESISTOR
R21 100k 100K OHM 1/4W 1% METAL FILM RESISTOR
R22 4.7k 4.7K OHM 1/4W 1% METAL FILM RESISTOR
R23 560 560 OHM 1/4W 1% METAL FILM RESISTOR
R24 27k 27K OHM 1/4W 1% METAL FILM RESISTOR
R25 27k 27K OHM 1/4W 1% METAL FILM RESISTOR
Capacitors
C1 100n 100NF 100V 5% POLYESTER FILM BOX TYPE CAPACITOR
C2 68n 68NF 100V 5% POLYESTER FILM BOX TYPE CAPACITOR
C3 390n 390NF100V 5% MYLAR FILM TYPE CAPACITOR
C4 100n 100NF 100V 5% POLYESTER FILM BOX TYPE CAPACITOR
C5 68n 68NF 100V 5% POLYESTER FILM BOX TYPE CAPACITOR
C6 82n 82NF 100V 5% POLYESTER FILM BOX TYPE CAPACITOR
C7 390p 390PF 50V CERAMIC DISC CAPACITOR
C8 1u 1UF 50V ELECTROLYTIC CAPACITOR 5X11MM
C9 1u 1UF 50V ELECTROLYTIC CAPACITOR 5X11MM
C10 2.2n 2.2NF 100V 5% POLYESTER FILM BOX TYPE CAPACITOR
C11 27n 27NF 100V 5% POLYESTER FILM BOX TYPE CAPACITOR
C12 1u 1UF 50V ELECTROLYTIC CAPACITOR 5X11MM
C13 820p 820PF 50V CERAMIC DISC CAPACITOR
C14 3.9n 3.9NF 100V 5% POLYESTER FILM BOX TYPE CAPACITOR
C15 4.7u 4.7UF 50V ELECTROLYTIC CAPACITOR 5X11MM
C16 100u 100UF 35V ELECTROLYTIC CAPACITOR 6X11MM
C17 47u 47UF 25V ELECTROLYTIC CAPACITOR 5X11MM
C18 10u 10UF 50V ELECTROLYTIC CAPACITOR 5X11MM
C19 10u 10UF 50V ELECTROLYTIC CAPACITOR 5X11MM
C20 10u 10UF 50V ELECTROLYTIC CAPACITOR 5X11MM
C21 10u 10UF 50V ELECTROLYTIC CAPACITOR 5X11MM
Diodes
D1 1N34A 1N34A GERMANIUM DIODE
D2 1N34A 1N34A GERMANIUM DIODE
D3 1N4001 1N4001 DIODE 1A
D4 1N4001 1N4001 DIODE 1A
D5 1N4001 1N4001 DIODE 1A
IC
IC1 TL072 TL072 LOW NOISE J-FET DUAL OP-AMP IC
IC2 TL072 TL072 LOW NOISE J-FET DUAL OP-AMP IC
IC3 TC1044SCPA TC1044SCPA TC1044 VOLTAGE REGULATOR IC
(Socket 8 PIN DIP IC SOCKET ADAPTOR)
Potentiometers
GAIN 100k-B 100K OHM LIN DUAL APER POTENTIOMETER
TONE 10k-B 25K OHM LIN TAPER POTENTIOMETER
VOL 10k-B 10K OHM LIN TAPER POTENTIOMETER
PCB


SCHEMATIC
