Muff Fuzz Overdrive
The Muff Fuzz overdrive delivers a wide range of saturated tones, from vintage fuzz to classic overdrive.Steps
Categories
Status: Active
Designators and components Step 2 of 5
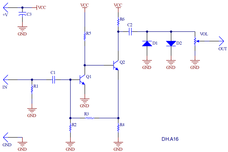
COMPONENTS
PCB
PCB MUFF FUZZ PCB
Capacitors
C1 100n 100NF 100V 5% POLYESTER FILM BOX TYPE CAPACITOR
C2 100n 100NF 100V 5% POLYESTER FILM BOX TYPE CAPACITOR
C3 47u 47UF 25V ELECTROLYTIC CAPACITOR 5X11MM
Transistors
Q1 2N5088 2N5088 GERENAL PURPOSE TRANSISTOR
Q2 2N5088 2N5088 GERENAL PURPOSE TRANSISTOR
Resistors
R1 1M 1M OHM 1/4W 1% METAL FILM RESISTOR
R2 100k 100K OHM 1/4W 1% METAL FILM RESISTOR
R3 100k 100K OHM 1/4W 1% METAL FILM RESISTOR
R4 2.7k 2.7K OHM 1/4W 1% METAL FILM RESISTOR
R5 100k 100K OHM 1/4W 1% METAL FILM RESISTOR
R6 10k 10K OHM 1/4W 1% METAL FILM RESISTOR
Diodes
D1 1N914 1N914 SMALL SIGNAL DIODE 200MA 100V
D2 1N914 1N914 SMALL SIGNAL DIODE 200MA 100V
Potentiometers
VOL 100K-A 100K OHM LOG POTENTIOMETER
PCB

SCHEMATIC
