Fuzz Face (with DC inverter)
This is the Fuzz Face, the legendary fuzz distortion pedal. The PCB includes a built-in voltage inverter, allowing it to run on negative ground and be daisy-chained with your other pedals from the same power supply.Steps
Categories
Status: Active
Designators and components Step 2 of 5
COMPONENT LIST (for PNP transistors)
PCB
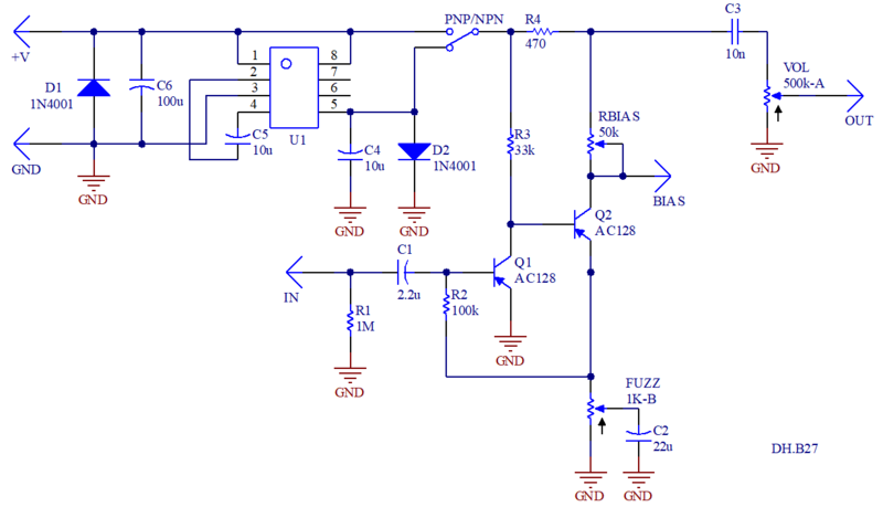
PCB FUZZ FACE WITH DC INVERTER PCB
Capacitors
C1 2.2u 2.2UF 35V 105C RADIAL ELECTROLYTIC CAPACITOR 5X11MM
C2 22u 22UF 50V 105C RADIAL ELECTROLYTIC CAPACITOR 5X11MM
C3 10n 10NF 0.01UF 100V 5% POLYESTER FILM BOX TYPE CAPACITOR
C4 10u 10UF 50V 105C ALUMINUM ELECTROLYTIC CAPACITOR 5X11MM
C5 10u 10UF 50V 105C ALUMINUM ELECTROLYTIC CAPACITOR 5X11MM
C6 100u 100UF 35V 105C RADIAL ELECTROLYTIC CAPACITOR 6X11MM
Resistors
R1 1M 100K OHM 1/4W 1% METAL FILM RESISTOR (Optional)
R2 100k 100K OHM 1/4W 1% METAL FILM RESISTOR
R3 33k 33K OHM 1/4W 1% METAL FILM RESISTOR
R4 470 470 OHM 1/4W 1% METAL FILM RESISTOR
Bias 50k 50K OHM TRIMMER POTENTIOMETER
Transistors
Q1 PNP 2N3906 / NPN 2N3904, BC108 or BC109
Q2 PNP 2N3906 / NPN 2N3904, BC108 or BC109
Sockets 40 PIN DIP SIP IC SOCKETS ADAPTOR SOLDER TYPE
IC
U1 TC1044SCPA TC1044SCPA TC1044 VOLTAGE REGULATOR IC
DIODES
D1 1N4001 1N4001 DIODE 1A 50V
D2 1N4001 1N4001 DIODE 1A 50V
Potentiometers
FUZZ 1k-B 1K OHM LINEAR TAPER POTENTIOMETER
VOL 500k-A 500K OHM LOGARITHMIC TAPER POTENTIOMETER
PCB


SCHEMATIC

INPUT IMPEDANCE
For a classic Fuzz Face build, omit resistor R1. The resulting low input impedance interacts with passive pickups to attenuate high frequencies, smoothing the fuzz effect and making the circuit highly responsive to the guitar's volume knob.
The 1MΩ resistor at R1 acts as a pull-down resistor. Adding this resistor helps eliminate "switching pop" noise when engaging the effect and prevents high frequency attenuation.
PNP AND NPN TRANSISTORS
The PCB is designed to work with both PNP and NPN transistors. Select the transistor type by placing a jumper on the corresponding PNP or NPN pad.

The original Fuzz Face uses germanium PNP transistors (AC128 or NKT275). Use a low gain for Q1 (β=70-80) and a high gain for Q2 (β=110-130). Germanium transistors tend to have leakage current and a varying gain value. For the PNP silicon version, use 2N3906.
For the NPN silicon version, use transistors such as the 2N3904, BC108 or BC109. Flip the polarity of electrolytic capacitors C1 and C2, and there's no need to mount C4, C5, D2, and U1.

BIASING THE CIRCUIT
Adjust the trimmer until the voltage at the "Bias" pad is 4.5V. Note that if you are using germanium transistors the biasing will be influenced by temperature.