Colorsound Tremolo
The Colorsound Tremolo is a classic pedal from the 60s, known for its great tremolo effect and authentic vintage sound.Steps
Categories
Status: Active
Designators and components Step 2 of 5
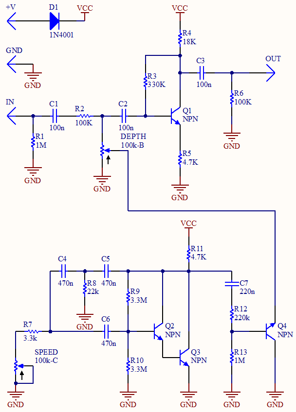
COMPONENT LIST
PCB
PCB COLORSOUND PCB
Resistors
R1 1M 1M OHM 1/4W 1% METAL FILM RESISTOR
R2 100k 100K OHM 1/4W 1% METAL FILM RESISTOR
R3 330k 330K OHM 1/4W 1% METAL FILM RESISTOR
R4 18k 18K OHM 1/4W 1% METAL FILM RESISTOR
R5 4.7k 4.7K OHM 1/4W 1% METAL FILM RESISTOR
R6 100k 100K OHM 1/4W 1% METAL FILM RESISTOR
R7 3.3k 3.3K OHM 1/4W 1% METAL FILM RESISTOR
R8 22k 22K OHM 1/4W 1% METAL FILM RESISTOR
R9 3.3M 3.3M OHM 1/4W 1% METAL FILM RESISTOR
R10 3.3M 3.3M OHM 1/4W 1% METAL FILM RESISTOR
R11 4.7k 4.7K OHM 1/4W 1% METAL FILM RESISTOR
R12 220k 220K OHM 1/4W 1% METAL FILM RESISTOR
R13 1M 1M OHM 1/4W 1% METAL FILM RESISTOR
Capacitors
C1 100n 100NF 100V 5% POLYESTER FILM BOX TYPE CAPACITOR
C2 100n 100NF 100V 5% POLYESTER FILM BOX TYPE CAPACITOR
C3 100n 100NF 100V 5% POLYESTER FILM BOX TYPE CAPACITOR
C4 470n 470NF 100V 5% POLYESTER FILM BOX TYPE CAPACITOR
C5 470n 470NF 100V 5% POLYESTER FILM BOX TYPE CAPACITOR
C6 470n 470NF 100V 5% POLYESTER FILM BOX TYPE CAPACITOR
C7 220n 220NF 100V 5% POLYESTER FILM BOX TYPE CAPACITOR
Diodes
D1 1N4001 1N4001 DIODE 1A 50V
Transistors
Q1 2N5088 2N5088 GERENAL PURPOSE TRANSISTOR
Q2 2N5088 2N5088 GERENAL PURPOSE TRANSISTOR
Q3 2N5088 2N5088 GERENAL PURPOSE TRANSISTOR
Q4 2N5088 2N5088 GERENAL PURPOSE TRANSISTOR
Potentiometers
DEPTH 100k-C 100K OHM REVERSE LOG POTENTIOMETER
SPEED 100k-B 100K OHM LINEAR POTENTIOMETER
PCB


SCHEMATIC

MODIFICATIONS
The original Colorsound Tremolo uses 250k-B for SPEED and 100k-B for DEPTH.