BJT Booster
Build a versatile booster with this PCB, featuring the classic BJT stage found in iconic effects like the Linear Power Booster, Treble Booster, and Electra Distortion. Customize your tone with options for treble boost, enhanced gain, and overdrive.Steps
Categories
Created by DHEA
Status: Active
Status: Active
PCB Step 2 of 4
COMPONENTS
PCB
PCB BJT BOOSTER SMD PCB
Potentiometer
VOL 100k-A 100K OHM LOGARITHMIC POTENTIOMETER
DIP Switch
DIP SWITCH 3 POSITIONS (Optional)
Connector
4 PINS XH-2.54 MALE CONNECTOR (Optional)
PCB

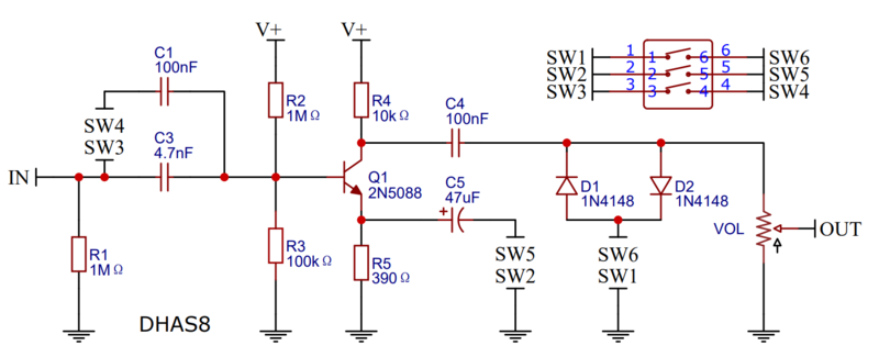
SCHEMATIC

DIP SWITCH SETTINGS
Use a DIP switch for versatility, or wire jumpers to create a fixed configuration. With the switch in the "ON" position, the circuit is closed (shorted), which is the same as creating a permanent connection with a wire jumper.
S1 ON: Overdrive effect. S1 OFF: Clean boost.
S2 ON: 37dB gain. S2 OFF: 25dB gain.
S3 ON: Linear booster. S3 OFF: Treble booster.